关注!近期海外即将进入斋月的相关国家国内管制及运输管控措施信息

2020-04-21 15:55:08

【摘要】

      近期全球范围内将有数十个国家开始进入斋月,相关进出口业务也将因工作时间调整而步入传统淡季。特别需要注意的是,受疫情影响,相关国家中的大部分均颁布了海运空运管制措施,叠加斋月因素,此期间进出口业务面临的运费高涨、清关不畅、中转滞留甚至爆仓的风险或进一步加深,这对我国近期外贸业务开展也将产生不利影响。本期对全球即将进入斋月的相关国家在疫情下采取的国内管制及运输管制措施进行了梳理,分析疫情期间斋月前出口机会下的潜在风险并提出相关建议。





      斋月在伊斯兰历的9月,时间是以新月出现和结束的时间为准,因各个地区看到新月的时间不甚一样,不同的伊斯兰国家进入斋月的时间也不完全相同,但全球相差不过1天。以全球穆斯林人数最多的国家印度尼西亚为例,2020年的公历斋月时间,从4月23日开始,为期一个月,随后的开斋节在5月24和25日。在斋月里的国家会调整上下班时间,工作时间缩短,政府机关的工作效率降低,商人的活动也相应减少。



一、相关国家国内疫情管制措施及运输管控情况 

      通常情况下,对伊斯兰国家的货物出口在斋月来临之前会出现小旺季特征,主要为斋月期间伊斯兰国家国内消费需求高涨备货,同时也为消化斋月期间出货量下滑的消极影响。但全球疫情和海外复工状况都不乐观,我国出口不但面临空运海运受阻的难题,加上各国国内的各种管制措施,不止出口受到影响,海外市场风险还将大幅增加。
      以下是分地区对相关国家的国内及运输管制措施进行梳理后的情况,旨在提示疫情期间斋月前出口机会下的潜在风险。


(一)亚洲国家(地区)


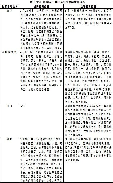
      在亚洲有过斋月传统的国家中,中东12国是最重要的组成部分。在这12个国家中,除巴勒斯坦目前尚未发现有运输管控措施外,其他11个国家对船舶/航班/陆运均采取了不同程度的管制措施。
   


      西亚4国中,土耳其国内管制和运输管制措施最为严格,国内管制措施不断升级,航班停飞、港口停靠管控加强。

     中亚5国的国内管制和运输管控措施不仅十分严格,而且也执行较早,这也是其疫情发展缓慢得以控制最重要的原因之一。据了解,中亚5国目前大部分都暂停了与中国的航班。


      南亚3国对货物运输输未施行限制措施,但马尔代夫国内实行宵禁,巴基斯坦对海运要求实施检疫措施。


      东南亚3国中,印尼和马来西亚是全球穆斯林人口最多的两个国家。从目前两国的疫情情况看,印尼疫情仍处在蔓延阶段,4月以来,马来西亚的疫情开始呈下降趋势。从运输管控措施看,两国对船舶的管控措施主要为严格的检疫要求。



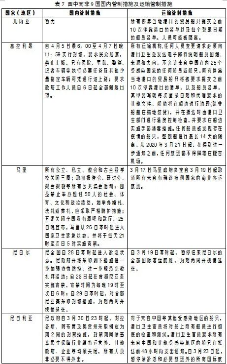
(二)非洲国家(地区)


     从北非10国的运输管制措施看,阿尔及利亚和利比亚暂停了一切航空和海运。大部分国家的港口管控主要为检疫和检查的措施。从其国内管制措施看,阿尔及利亚、毛里塔尼亚、埃及均实行宵禁。


      除乍得和科摩罗外的西非7国中,马里、尼日尔首都尼亚美、塞内加尔国内均实行宵禁。马里、尼日尔和尼日利亚所有国际客运航班停运。船舶停靠管控措施最为严格的是塞拉利昂。


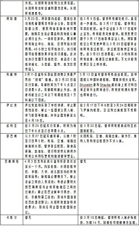
(三)欧洲国家(地区)


      目前来看,疫情对以下欧洲2国的货运尚未造成严重影响,但两国国内均实施宵禁。




二、总结与建议 


      根据以上梳理,虽然目前货物仍然可以出运到以上各国,但各国在疫情期间的管制措施对整个物流、供应链的影响仍然很大。相关国家国内实行的宵禁等管制措施,也将对斋月期间的消费带来一定影响,另外部分国家采取的在家办公、半停工的状态,将导致货物到目的港后的清关、转运效率大大降低,不但物流总耗时将延长,还可能将产生很多额外的码头堆存等费用。


      疫情期间,从有过斋月的传统的相关国家目前采取的运输限制措施看,港口压力将持续上升。由于很多中东国家的港口采取管控措施,船公司已经开始对中东航线大量停航,可用船舶也在减少。未来一段时间内,船公司涨价预期上升,货运成本也将大幅增长。加之往年斋月节前的旺季超配,相关国家政府机关和海关、港口、货代以及企业员工工作时间缩短,均将导致港口拥堵加剧,且斋月期间还可能出现仓库大量货物进仓的情况,装柜量剧增,排队时长也会延长,出口企业要警惕潜在的超配甩货,造成不必要的损失,建议货值高的货物可转为空运。


      斋月期间效率降低的不仅是目的地港,也要注意防范伊斯兰国家货物运输的中转港的类似风险。斋月期间,码头工作效率可能会大幅下降。因白天不能进食和水,码头工人体力下降,处理货物速度减慢。加之处于海运旺季,货物拥堵现象普遍,码头操作时间加长,进而引起衔接不畅。转运货物在中转港滞留排队等待清关转运的时间更是无法准确预料。为防止货物滞留过久,最大程度减少损失,建议出口企业应密切跟踪货物动态,避免出现中转港甩货或延期的情况。


      最后,建议近期特别关注非洲相关国家的风险情况。由于基础设施和医疗卫生条件相对落后,非洲疫情防控压力很大,如疫情在非洲进一步蔓延,可能会在经济、社会等方面造成严重影响。非洲也是信用风险总体水平较高的地区,除信用状况不佳外,买家情况跟踪、账款追索等方面还存在许多现实障碍和问题,出口风险也将可能持续攀升,建议出口企业及时与买家沟通,密切关注其经营状况和财务状况,用足用好出口信用保险和资信调查服务,提前做好风险防范。

 

内容来源:中国信保资信评估中心


特别说明:国际市场风云变幻,以上信息仅供参考,请出口企业在实务中根据具体情况独立判断。