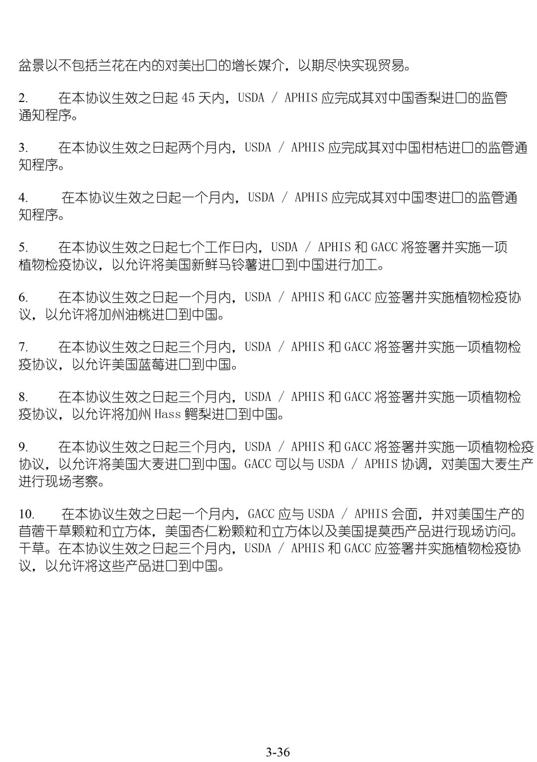
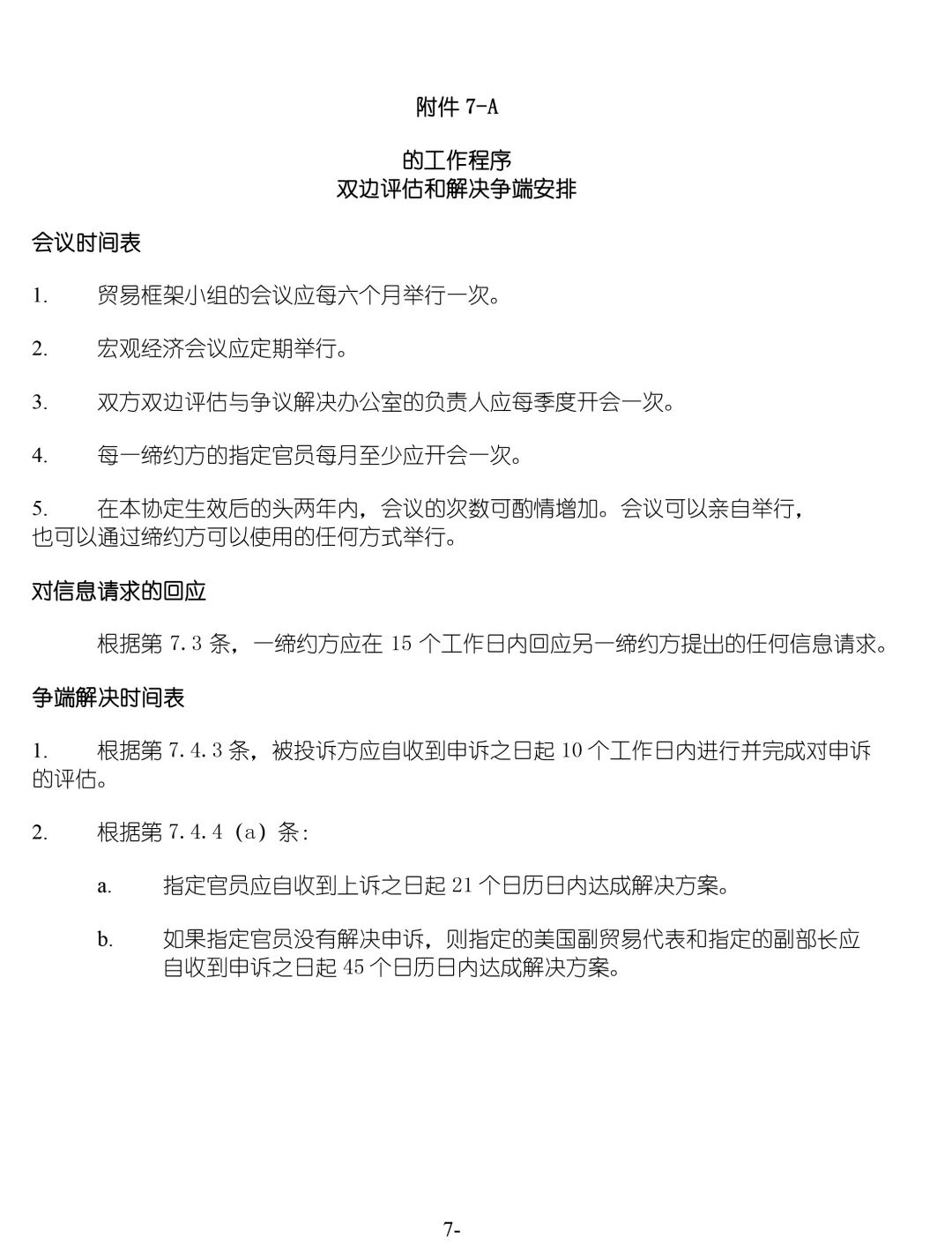
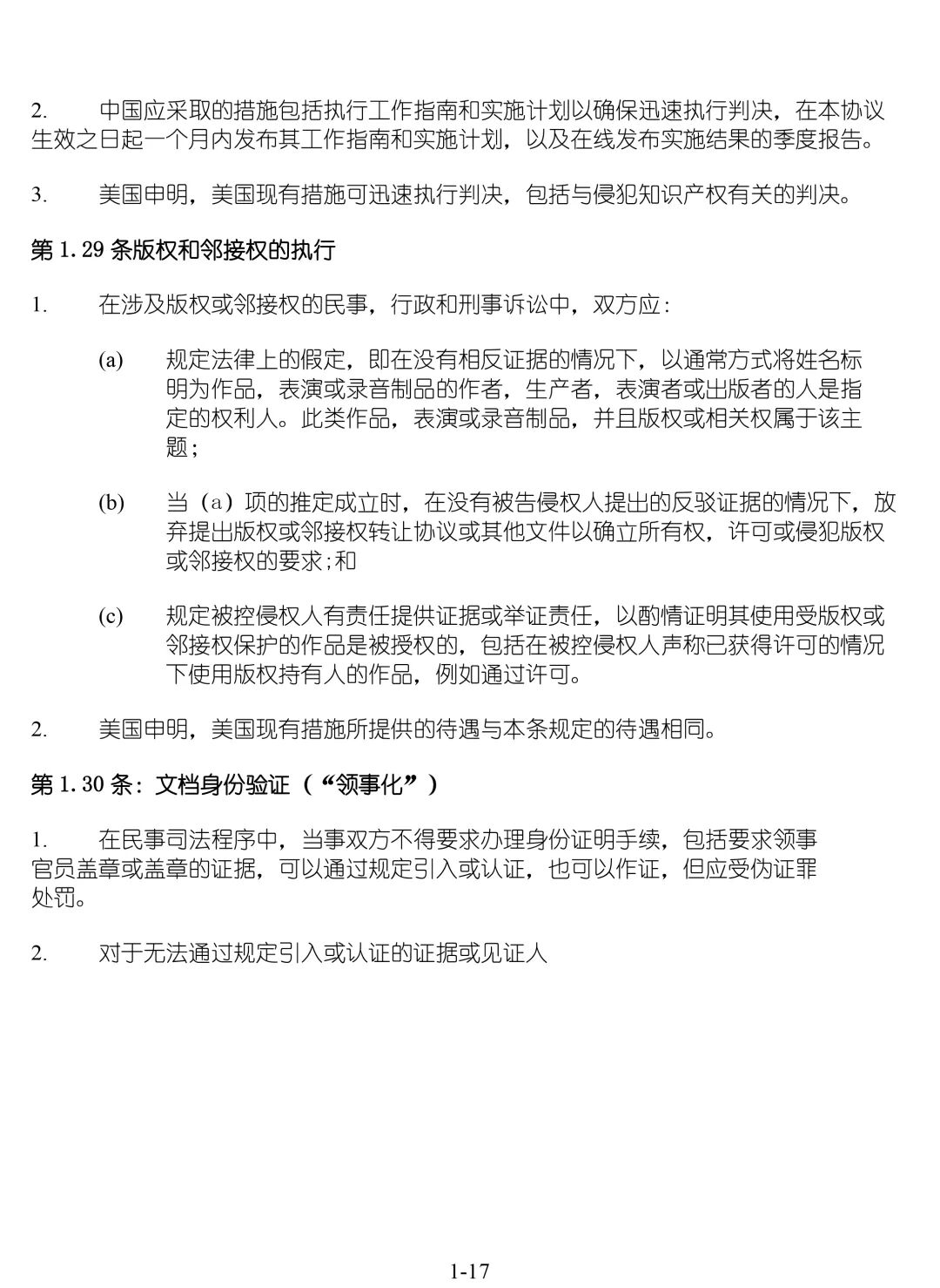
全文来了!中美正式签署第一阶段经贸协议
2020-01-16 17:00:17

当地时间1月15日上午,中美第一阶段经贸协议签署仪式在美国白宫东厅举行。中共中央政治局委员、国务院副总理、中美全面经济对话中方牵头人刘鹤与美国总统特朗普共同签署协议文本并致辞。
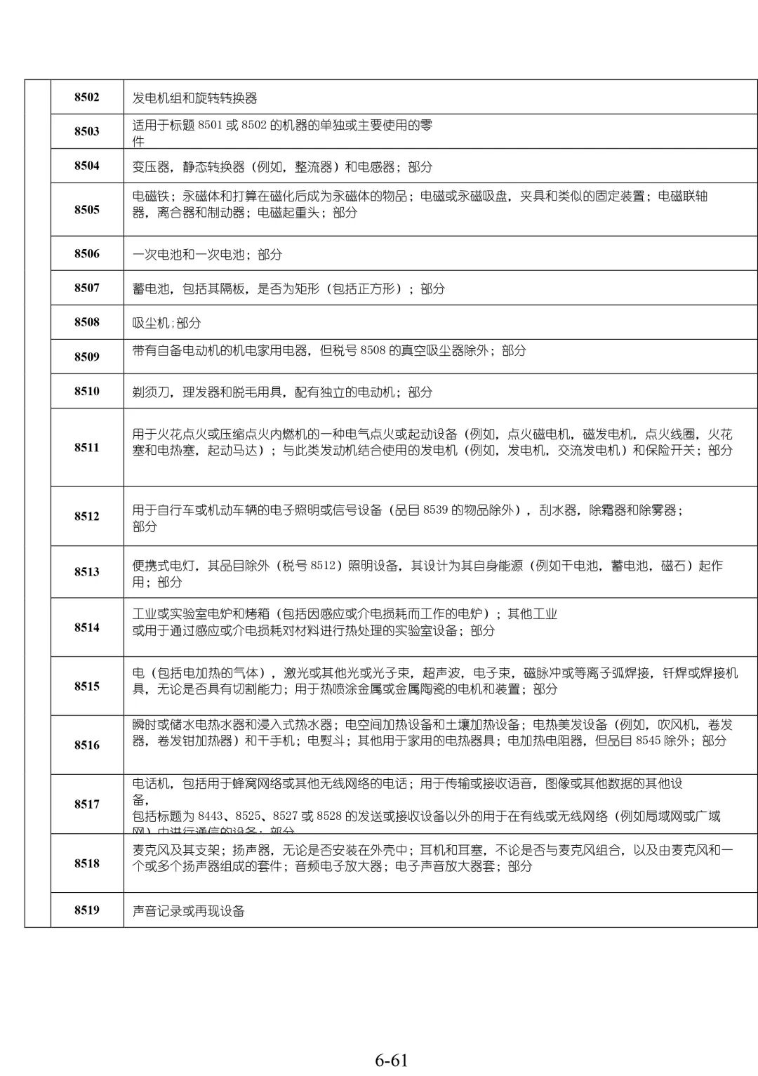
协议文本包括序言、知识产权、技术转让、食品和农产品、金融服务、汇率和透明度、扩大贸易、双边评估和争端解决、最终条款九个章节。
同时,双方达成一致,美方将履行分阶段取消对华产品加征关税的相关承诺,实现加征关税由升到降的转变。
以下为协议全文: