严惩不贷!集装箱夹藏危险品,船司重罚30000美金

2022-04-21 15:21:09

4-220421151I2142.jpg



集装箱夹藏10箱危险货物


近日,汕头海关所属汕头港海关在对1票申报为电动玩具的出口货物实施查验时,发现夹藏未申报的铅酸蓄电池(含酸)10箱。


铅酸蓄电池(含酸)属于第8类危险货物,其包装容器应经海关鉴定合格方可出口。由于汕头国际集装箱码头不具备进出口危险品资质,且当事人未按要求向海关申请出口危险货物包装使用鉴定。


汕头港海关第一时间监督将该批危险货物退出监管作业场所,并将相关情况通报汕头国际集装箱码头行业主管部门。目前,该关已对上述情形进行立案调查。


海关提醒:根据相关法律法规,企业需要在具备进出口危险品资质的港口才可以进出口危险货物。使用未经鉴定或者经鉴定不合格的包装容器的危险货物,不准出口。


4-220421151S4207.jpg


据了解,铅酸蓄电池爆炸原因有两种情况:


  • 一种情况是物理性的,电池内部压力过大引起蓄电池壳炸开;


  • 另一种情况是化学性的,电池里边电解出来的氢气碰上外部明火被点燃。


所以,如果要运输此类物品,务必如实申报,切勿存在侥幸心理瞒报夹藏,一旦发生意外,后果不堪设想。


对于危险品的运输,船公司也是一再强调要货主货代合规申报,对于漏报和瞒报的将严惩。


船公司重罚30000美金加强货物瞒报/漏报/误报管理


日前,HMM韩新海运发布,关于加强货物瞒报/漏报/误报管理的通知,再次强调申报事宜。


自2021年1月1日(开船日)起,韩新海运对于危险品货物申请中瞒报,漏报,误报已实行相关规定:


在韩新海运上海,宁波,天津,青岛,大连,南京分公司订舱,出口至全球的货物若发生危险货物错报,瞒报及漏报的情况,相关客户必须支付违约金30,000USD/每自然箱。


同时,韩新海运也将就因错报,瞒报以及漏报而产生的全部损失和费用向相关责任方进行索赔。


4-220421151Zc03.png


目前货物误申报情况仍有发生,为了进一步规范货物品名的订舱及提单制作,韩新海运再次做如下提醒:


托运人必须保证订舱信息完整,准确,包括货物品名、件重体,以及货物属性。若承运人怀疑托运人存在瞒报情况时,可自行开箱查验,并且承运人对于查验所导致的货物损坏或延迟交付不承担任何责任。


若海关或承运人查验后经证实托运人所托运货物品名,件重体以及货物属性与申报不符的,托运人必须承担相应违约金以及因错报,瞒报,漏报而产生的全部损失和费用。


违约金费率表如下:

4-22042115192bP.png


1)该费率同时适用于生态禁用产品的瞒报,误报,漏报;


2)废旧货物是指用于处置或回收的货物,品名中通常含

scrap/waste/spent/recycling/used/old/expired/defective/for  Disposal recovery/ regeneration cargo字样;


3)对于各国政府的制裁清单,若发货人存在错误申报或虚假申报的情况,每个集装箱将向托运人收取30000美元的违约金。制裁清单包括: 

  a. 美国政府的OFAC制裁名单,包括SDN(特别指定国民)和封锁人员名单;

  b. 各国的政府制裁名单。 


因此,自2022年5月15日(开船日)起,在韩新海运上海,宁波,天津,青岛,大连,南京分公司订舱,出口至全球的货物若发生货物错报,瞒报及漏报的情况,相关客户必须根据实际情况,支付相应违约金。


对于未按照要求申报货物而产生的违约金,韩新海运不予减免。   


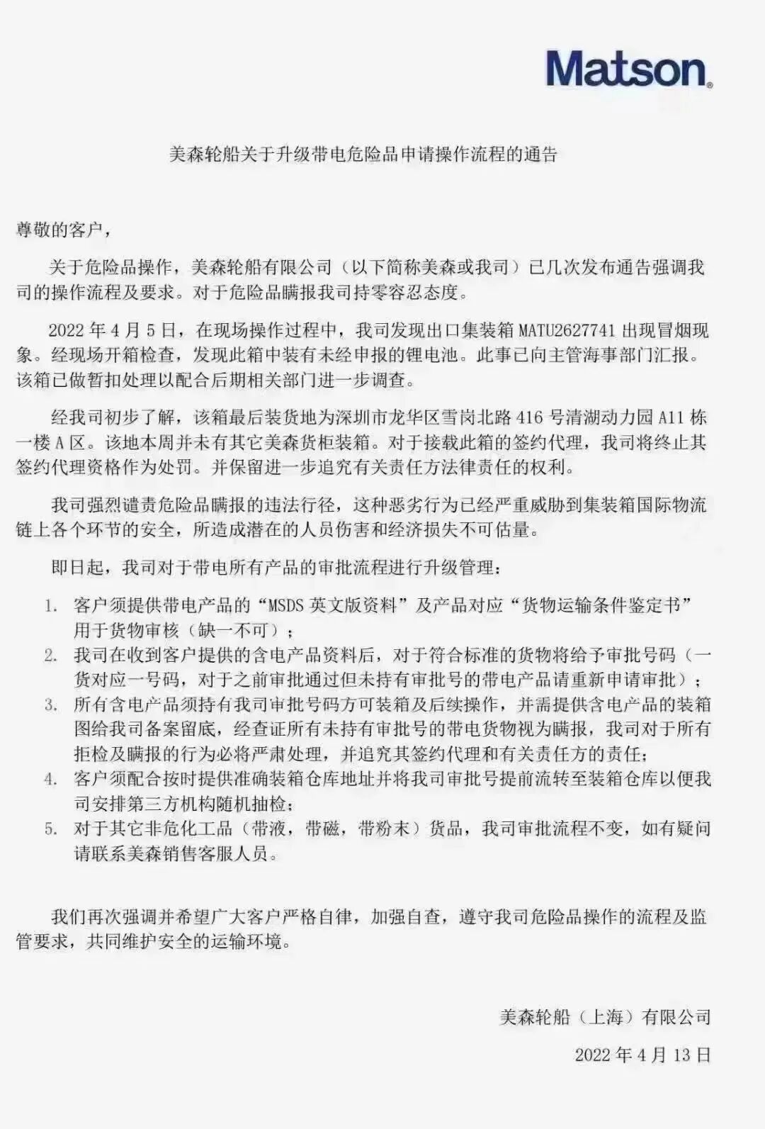
无独有偶,前几日,美森也发布公告称:决定对于带电所有产品的审批流程进行升级管理。


起因是,美森在现场操作过程中,发现一个出口集装箱出现冒烟现象。经现场开箱检查,发现此箱中装有未经申报的锂电池。


4-220421151954F6.jpg


近年来,海关海事严查,船公司重罚之下,各大港口依旧频频查获危险品瞒报重大案件,已有不少相关责任人被采取刑事强制措施。


再次呼吁广大货主货代朋友们,在订舱时请如实申报货物品名,确保海关预配舱单、报关单和提单信息一致,不得瞒报、漏报、错报,以免产生违约金等。